大庆之魂 今日大庆 全民创业 油城转型
微信扫一下?
关注大庆在线
有礼品赠送哦~
大庆之魂
今日大庆
全民创业
城市转型
百湖专题
高新科技
大庆舆情
大庆民生
石油炼化
百湖文化
美丽乡村
教育考试
旅游出行
房产房市
体育竞技
医疗健康
大庆党建
媒体看大庆
肇州县
肇源县
林甸县
杜尔伯特蒙古族自治县
萨尔图区
龙凤区
让胡路区
大同区
红岗区
您当前的位置 :
东北网
>
大庆在线
>
今日大庆
>
政务政策
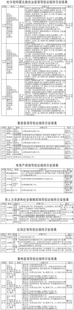
大庆市、市直有关部门、县区领导10月信访接待日公示
作者: 来源:大庆网 频道主编:左远红
大庆市、市直有关部门、县区领导信访接待日公示
(2016年10月份)
分享到:
腾讯微博
百度贴吧
新浪微博
微信
【返回大庆在线首页】
相关新闻
林甸县纪委加强换届期间信访举报工作
红色旅游成大庆旅游亮点 今年1-7月接待游客126.4万人次
大庆市、市直有关部门、县区领导9月份信访接待日公示
今年上半年杜尔伯特接待游客51万人次 实现旅游收入8亿元
精彩推荐
大庆雾入人间仙境
大庆石化1565件实事办在员工群众心坎上
农业金融产品创新“多点开花”
飞行员参观禁毒基地留下禁毒誓言
大庆民生
大庆移动多措并举助力公安打击电信网络新型违法犯罪活动
国家电网全面落实电价改革 积极服务用户开展代理购电
建立“管委会+开发公司”政企合作区域开发建设模式 太平湾50年内“地方不留钱”
大庆眼科医院五千公里送光明 援疆行动手拉手
大庆舆情
月薪过万应聘者寥寥 小企业对求职者缺乏吸引力
前九月快递量137.26万件 同城业务量同比增七成
交警提示:雨加雪后易发交通事故 行车请注意
杜尔伯特蒙古族自治县 化“短”为“长”踏上高质量发展之路
转型要闻
多维创新驱动乡村振兴
数字赋能 大庆市农业以“智”提“质”
昔日“脏乱差” 今日“净绿美”
大庆市餐厨垃圾无害化处理中心投入试运行
教育资讯
@大庆考生 市教育局“拍了拍你” 这些提醒请收好
专家为你们开"良方"!中考在即 管好情绪成功一半
中考期间天气怎样?高温天该注意啥?快来了解一下
注意!外地生源毕业生可在校开“接收函”了
旅游出行
出发喽!乐游大庆,走起!“走近铁人•感受拼搏”红色传承之旅快来报名吧……
大庆奥林匹克公园
乘机没带身份证这些证也好使
端午假日大庆文旅市场表现亮眼