“你好,我们是社区卫生服务中心的”、“我们可以免费为你做体检”、“你好,这里是社区卫生服务中心”、“现在可以免费量血压、测血糖”……
最近,你有没有接到这样的电话,你的第一反应是不是“又是诈骗电话”,或者怀疑又是医疗广告。
NO!NO!NO!千万别挂电话,这是真滴。
咱们家门口的社区卫生服务中心,可以为居民提供很多项免费服务,这是国家给咱们每位居民提供的“福利”,你若还不知道,准准的错过一个亿的节奏啊!
社区卫生服务中心,到底都有哪些惠民服务呢?东安社区卫生服务中心护士崔莹,向小编详细介绍了他们社区可以为居民提供的服务项目。
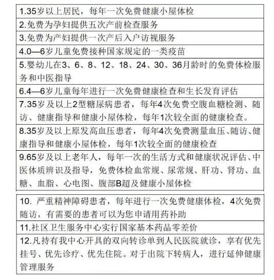
东安社区卫生服务中心
免费公共卫生服务项目
除此以外,社区卫生服务中心还经常开展健康教育活动,免费提供健康知识宣传单册等。辖区内新生儿出院后1周内免费进行家庭访视,满28天后社区免费进行随访。辖区内结核病人免费随访等。建立和更新居民健康档案,健康信息伴随终生。
作为大庆市人民医院医联体下属社区卫生服务中心,人民医院专家周一至周五到东安社区卫生服务中心进行免费出诊。另外,东安社区卫生服务中心是全国示范社区卫生服务中心、全国百强社区卫生服务中心、萨尔图区未成年人心理健康辅导站。中心特色口腔科、中医科、妇科、心理咨询全天无休日服务,免费全程跟踪管理健康。
怎么样?是不是没想到,看着不起眼的社区卫生服务中心,能“干”这么多事。
如果你所在的小区,不属于东安社区卫生服务中心辖区的话,你也不必着急,因为咱大庆市区共有39个社区卫生服务中心,都会按照各自条件,提供免费健康服务,大庆市卫计委网站公布的全市39个社区服务中心名单如下:
上面名单中的电话,小编都一一打过电话核实过啦!其他未标注电话的,小编真是尽力寻找啦~如果未标注电话的社区卫生服务中心的工作人员恰巧看到本文的话,请在下方留言,告诉小编一下,你们社区的电话哦!也好方便居民们,找到你们。
八五九农场“以赛促收”显身手 广袤大地奏“丰歌”2021/09/28
探秋——龙江五大旅游线路2018/10/31
【黑龙江省新闻联播】桦川稻香节 好米迎客来2018/10/29
大庆油田采油三厂:这块金牌真不易2021/09/03


































